首页
机构简介
科室分工
联系电话
党建工作
党建引领
支部活动
学习园地
政策法规
自科规章
社科规章
成果奖励
成果转化
知识产权
基地平台
科研政策
科学团体
科研系统
新科研系统
旧科研系统
科研平台
国家级科研平台
省部级科研平台
校级科研平台
成果转化
专利数据库
科技成果发布
成果转化公示
软著数据库
学风建设
资料下载
自科项目
社科项目
成果奖励
合同模板
知识产权
基地平台
成果转化
专利数据库
科技成果发布
成果转化公示
软著数据库
成果转化公示
您的当前位置:
首页
→
成果转化
→
成果转化公示
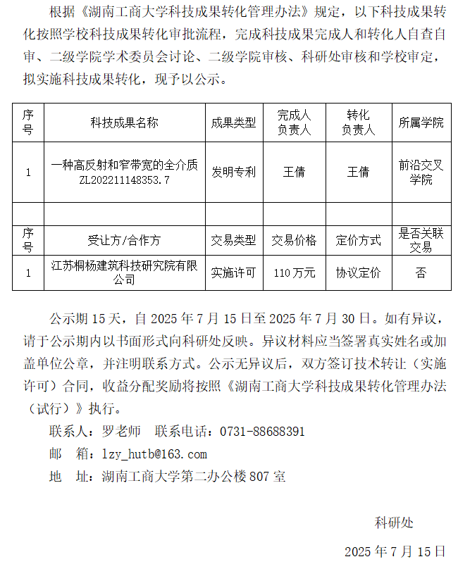
湖南工商大学科技成果转化交易公示(2025R18_0715)
发布日期:2025-07-15
浏览次数: